为加强和规范政府和社会资本合作(PPP)信息公开工作,保障公众知情权和监督权,推动PPP规范高质量发展,财政部2021年12月
31日公布修订后的《政府和社会资本合作(PPP)综合信息平台信息公开管理办法》(财金〔2021〕110号)(以下简称《办法》)
,现与财政部2017年发布的(财金〔2017〕1号)进行对比,具体如下:












财政部有关负责人就修订《政府和社会资本合作(PPP)综合信息平台信息公开管理办法》答记者问
为加强和规范政府和社会资本合作(PPP)信息公开工作,保障公众知情权和监督权,推动PPP规范高质量发展,财政部修订印发了
《政府和社会资本合作(PPP)综合信息平台信息公开管理办法》(以下简称《办法》)。近日,财政部有关负责人就《办法》有关
问题回答了记者的提问。
一、加强PPP信息公开有何重要意义?
习近平总书记指出,政务公开是建设法治政府的一项重要制度,要以制度安排把政务公开贯穿政务运行全过程,权力运行到哪里,
公开和监督就延伸到哪里。加强PPP信息公开是贯彻落实新发展理念、全面深化改革、提升国家治理能力的内在要求和具体举措。
一是加强PPP信息公开,让PPP项目全生命周期在阳光下运行,有助于推动PPP工作制度化、标准化、规范化,提升政府监管能力和服
务水平,推动法治政府、信用政府建设。
二是加强PPP信息公开,可以促进政府、社会资本、金融机构、咨询机构等PPP项目参与方信息对称,增强市场透明度,降低市场交
易成本,提高市场资源配置效率。
三是加强PPP信息公开,能够畅通公众获取信息渠道,保障公众的知情权、参与权,对PPP项目参与方形成有效监督和约束,增强公
众认同感和获得感,促进实现公共利益最大化。
二、近年来PPP信息公开工作取得了哪些成效?
近年来,财政部将信息公开作为规范有序推进PPP工作的重要抓手,不断健全完善PPP信息公开的基础平台、制度规范和管理机制,
取得积极成效。
一是搭建了全国PPP综合信息平台。2015年起,财政部运用“互联网+”技术搭建了全国PPP综合信息平台,建立了贯通“中央-省-市
-县”各级的PPP项目信息采集和管理的“一条通道”,构筑了对外信息披露和对内信息管理“两个平台”,融合了项目管理、交易
撮合、信息服务“三项功能”,涵盖了项目库、专家库、机构库、资料库“四大数据库”,实现了全国PPP项目信息统一录入、统一
管理、统一发布,PPP项目全生命周期和各参与方信息“一网通”。
二是制定了信息公开管理制度。2017年以来,财政部先后印发了《PPP综合信息平台信息公开管理暂行办法》、《PPP专家库管理办
法》、《PPP咨询机构库管理暂行办法》,明确了PPP项目信息公开的责任主体、内容和具体要求,为加强PPP信息公开与信息管理提
供了制度依据。
三是建立了信息公开长效机制。建立了项目库、专家库、咨询机构库“能进能出”的动态管理机制,通过官方网站和微信公众号等
定期做好信息披露,按月发布PPP项目入库、退库信息,按季度发布PPP项目库统计信息,及时更新专家库、咨询机构库信息,已成
为国内PPP市场的“晴雨表”。截至2021年11月末,全国PPP综合信息平台项目管理库累计入库项目已达10209个,项目总投资额16.1
万亿元,收录项目基本情况、前期论证材料、采购文件、项目合同、融资情况、建设运营情况等项目信息超百万条,专家库在库专
家358人,咨询机构库在库机构360家,在撮合项目交易、推进项目规范运作、促进各方诚信履约、加快全国PPP统一市场建设、保障
公众知情权和监督权等方面,发挥了重要作用。
三、本次修订《办法》的背景是什么?
随着PPP工作不断向纵深推进以及PPP市场的不断成熟完善,2017年出台的《PPP综合信息平台信息公开管理暂行办法》已无法适应
PPP规范高质量发展的需要,有必要及时进行修订完善。
首先,修订《办法》是贯彻落实政府信息公开条例的要求。2019年修订的《政府信息公开条例》,明确了“公开为常态,不公开为
例外”原则,要求扩大主动公开范围和深度,完善依申请公开程序,提升信息公开在线服务水平,强化便民服务举措,加大监督保
障力度。这些对PPP信息公开提出了新的更高要求。
第二,修订《办法》是深化预算管理制度改革的要求。《关于进一步深化预算管理制度改革的意见》(国发〔2021〕5号),明确要
求规范PPP项目管理,加强项目财政支出预算和全过程绩效管理,完善财政信息公开,提高透明度。
第三,修订《办法》是推动PPP规范高质量发展的要求。随着大量PPP项目进入运营期和付费期,PPP项目各参与方及社会公众对加强
PPP项目信息公开特别是履约信息公开、促进各方诚信守约、优化各地营商环境的呼声越来越高。最后,修订《办法》有信息平台升
级作为技术支撑。2020年初,财政部运用区块链和云计算技术对全国PPP综合信息平台进行了全面升级改造,增加了项目参与方信息
录入端口,丰富了信息采集条目,增强了信息处理、互验和实时披露功能,为加强PPP项目全生命周期信息公开做好了技术准备。
四、《办法》的修订有哪些要点和亮点?
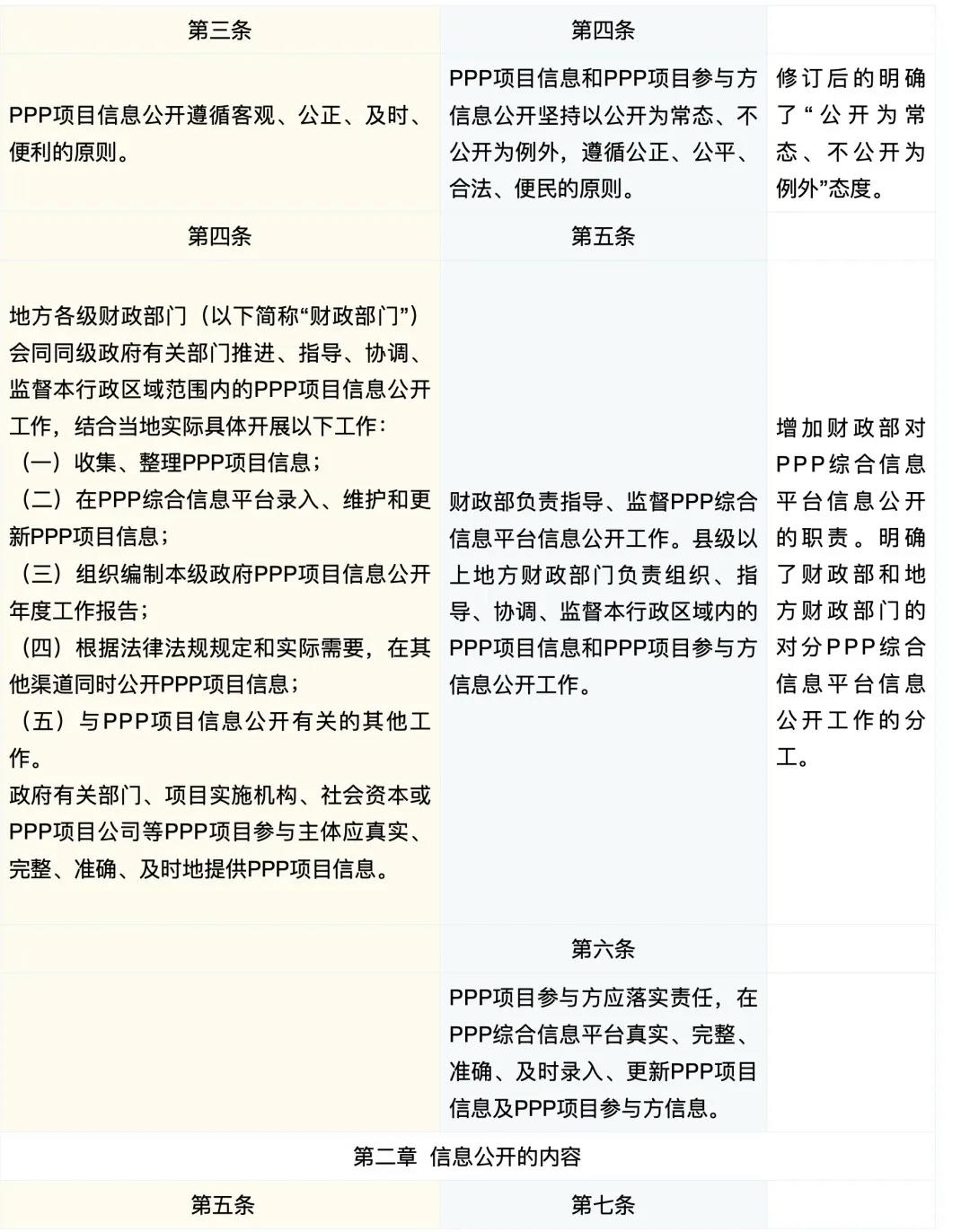
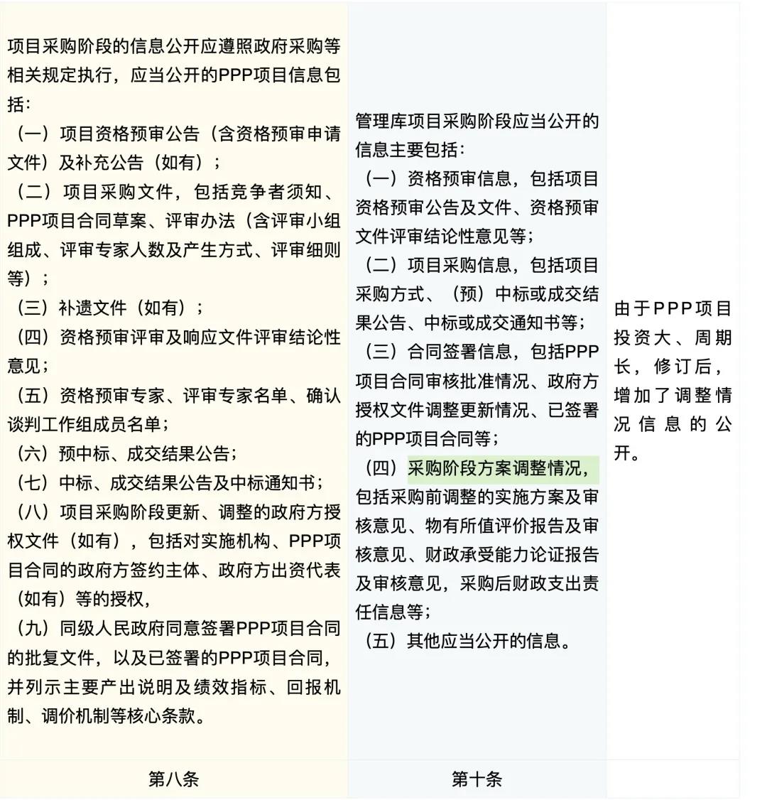
与原《办法》相比,本次修订的要点包括:
一是扩展信息录入主体范围。将原来的由财政部门单方录入,优化为由财政部门、实施机构、社会资本、金融机构、项目公司、咨
询机构等多方分工录入,同时压实财政部门信息公开主体责任。
二是增加信息公开内容。顺应绩效管理、履约管理和公众监督要求,增加项目信息特别是项目执行阶段信息,增加专家、金融机构
等项目参与方信息。
三是规范信息公开方式。根据《政府信息公开条例》有关规定,将原《办法》规定的即时公开和适时公开,调整为主动公开、依申
请公开和不予公开,并明确程序要求,提升可操作性。
四是建立主动公开信息动态调整机制。为避免《办法》频繁修订,明确PPP中心可根据政策法规、行业发展、监管要求、市场需求等
变化情况,提出对主动公开信息条目、责任主体、录入及公开时点等动态调整建议,经财政部同意后实施。
五、谁来具体负责PPP项目和参与方信息的录入和更新?
为调动PPP项目参与各方力量,保障信息公开的真实、完整、准确、及时,《办法》将信息录入和更新主体由原来的财政部门,扩展
为财政部门、实施机构、社会资本、金融机构、项目公司、咨询机构等分工负责。PPP项目信息公开方面,实行分阶段多方分工录入
。储备清单项目信息由行业主管部门或政府指定的机关、事业单位录入、更新;管理库项目准备阶段、采购阶段的信息主要由项目
实施机构、财政部门等录入、更新;执行阶段的信息主要由项目实施机构、项目公司、金融机构、财政部门等录入、更新。PPP项目
参与方信息公开方面,实行分模块录入。社会资本、金融机构、咨询机构和专家等信息由各参与方在PPP综合信息平台相关模块录入、更新。
六、可以从哪些渠道获取PPP信息公开内容?
遵循信息公开“便民”原则,社会公众既可以从门户网站和微信公众号获取主动公开信息,也可以向相关部门或机构申请获取依申
请公开信息。主动公开信息的获取渠道主要是财政部PPP中心网站(www.cpppc.org)和“道PPP”微信公众号。网站“项目库信息公
开”栏目公开管理库项目和储备清单项目信息、每月入库项目清单以及管理库项目信息统计分析月报、季报、年报等;“咨询机构
库信息公开”栏目公开咨询机构基本信息、咨询服务业绩等信息;“专家库信息公开”栏目公开专家基本信息、从业经历等信息;
下一步,网站还将增设社会资本、金融机构等信息公开栏目。“道PPP”微信公众号每月与网站同步发布入库项目清单、管理库项目
信息统计分析月报、季报、年报等信息。依申请公开的信息,由申请人向地方各级人民政府、以及对外以自己名义履行行政管理职
能的县级以上人民政府部门(含派出机构、内设机构)的政府信息公开工作机构申请获取。七、如何加强PPP信息公开的监督管理?
推动PPP信息公开提质增效的关键,是要让监督管理“长牙齿”。为此,《办法》明确了项目信息更新的时限要求,要求处于准备、
采购阶段的管理库项目,项目信息更新周期不得超过6个月;处于执行阶段的管理库项目,项目信息更新周期不得超过12个月。对逾
期未按要求更新项目信息的,PPP综合信息平台将自动显示项目处于停滞状态,由县级以上地方财政部门督促项目相关参与方在3个
月内完成整改。对无正当理由拒不整改的,县级以上财政部门可将项目从项目库中清退,并对PPP项目参与方进行通报。同时,为防
止个别PPP项目通过不入库、不及时更新信息等方式,故意规避监管,增加地方政府隐性债务风险隐患,《办法》明确对未纳入管理
库自行以PPP名义实施的项目,以及违反本办法信息公开管理要求且未在限期内整改的项目,不得安排PPP项目相关财政资金。下一
步,财政部将指导各地财政部门切实履行PPP信息公开牵头主责,加强对辖内PPP项目及其参与方信息公开工作的组织协调、跟踪管
理和监督检查,建立与财政部当地监管局的PPP项目信息共享机制,主动接受财政监督、审计监督,推动《办法》落到实处、发挥实
效。